In several posts the last couple of years, I’ve looked at the Share option provided by SharePoint 2013. This is a tricky option, as it might enable your users to break the permission inheritance of documents. But how does this option work in detail?
I thought I had covered this in detail in my previous posts (here, here and here), but today I was confronted with a new (at least to me) error message in SharePoint 2013 on-premise. What gives?
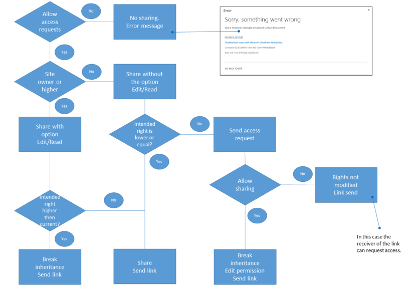
When you don’t enter an email address at the “Allow access requests” option, the Share option will display an error-message.
Ok. Didn’t know that one. Which prompted me to make a little flowchart of the sharing option. Note: this one is only valid for on-premise environments, as SharePoint Online offers more functions.
One extra note. When sharing a document, you are typically presented with the message “Document x has been shared with y”. But on-premise SharePoint will send the following message if the document is shared by a person with “normal” permissions: “Sharing request sent to site owner for approval”. Even if the inheritance will not be broken by the link, this message will be displayed shortly.
My reasoning behind this: SharePoint will need to figure out if the inheritance needs to be broken. And instead of showing a message to that affect (“hold on, this will only take a moment, I need to check this out first…” followed by “you’re ok, document x shared with y”), it will assume that it will need an access request action.
In other words: even though SharePoint will display the message that the request has been sent to the site owner, this will not always be the case. When the inheritance is not broken, no message will be sent and you will not see any access requests on the pending access requests page.

